About George's Mother: Grand Duchess Maria Vladimirovna of Russia
 |
Grand Duchess Maria Vladimirovna of Russia, Head of the Imperial House. Photograph courtesy of the Russian Imperial Chancellery. |
 |
Grand Duke Vladimir and Grand Duchess Leonida with their daughter Grand Duchess Maria and their grandson Grand Duke George. Photograph courtesy of the Russian Imperial Chancellery. |
 |
Grand Duchess Maria of Russia with Grand Duke George and Victoria Romanovna, Malaga, 2019. Photograph (c) Belga Image. |
Grand Duke George's mother is HIH Grand Duchess Maria Vladimirovna of Russia, the Head of the Russian Imperial House since 1992. On 23 December 1953, Grand Duchess Maria Vladimirovna of Russia was born at the Nuestra Señora de Loreto Clinic in Madrid. She was the only child of Grand Duke Vladimir Kirillovich of Russia, Head of the Imperial House from 1938 until 1992, and his wife Grand Duchess Leonida Georgievna (née Princess Bagration-Mukhranskaya), who married in 1948. Maria Vladimirovna was the granddaughter of Grand Duke Kirill Vladimirovich (1876-1938) and Grand Duchess Victoria Feodorovna (1876-1936; née Princess Victoria Melita of Saxe-Coburg and Gotha), the great-granddaughter of Grand Duke Vladimir Alexandrovich (1847-1909) and Grand Duchess Maria Pavlovna (1854-1920; née Duchess Marie of Mecklenburg-Schwerin), and the great-great-granddaughter of Emperor Alexander II Nikolaevich of Russia (1818-1881) and Empress Maria Alexandrovna (1824-1880; née Princess Marie of Hesse and by Rhine). Upon being baptised into the Russian Orthodox faith on 3 February 1954, the infant was given the name Maria; the chosen godparents were her great-uncle Grand Duke Andrei Vladimirovich, who due to ill health was represented at the event by Prince Nicholas of Romania (a son of Maria Vladimirovna's great-aunt Queen Marie of Romania), and Queen Mother Giovanna of Bulgaria. Maria was partially raised by a nurse: a Swiss-German woman by the name of Hanny Vögelin. Hanny, described as “firm but fair,” taught the little girl how to read and write, and stayed on with the family until Maria went to primary school at the age of seven. After this, Maria went on to the British Institute in Madrid. Passionate about languages, she then made the choice to enter Oxford University, where she began her studies in 1972 at Lady Margaret Hall. Grand Duchess Maria left Oxford in early 1975 an accomplished polyglot, fluent in English, French, Russian and Spanish as well as possessing a thorough knowledge of Russian literature. In July 1976, Grand Duke Vladimir and Grand Duchess Leonida announced the engagement of their daughter Maria to Prince Franz Wilhelm of Prussia, the son of the late Prince Karl Franz Joseph of Prussia and his first wife Princess Henriette of Schönaich-Carolath. Grand Duchess Maria Vladimirovna and Grand Duke Michael Pavlovich (as Franz Wilhelm became known after converting to Russian Orthodoxy and being granted the style and title of Grand Duke of Russia by his soon-to-be father-in-law) were married in great style on 22 September 1976 at the small Orthodox Church in Madrid. Their wedding was attended by four kings (King Lek a I of the Albanians, King Simeon II of Bulgaria, King Umberto II of Italy, and King Juan Carlos of Spain) and six queens (Queen Mother Geraldine of Albania, Queen Susan of the Albanians, Queen Mother Giovanna of Bulgaria, Queen Margarita of Bulgaria, Queen Farida of Egypt, and Queen Sofía of Spain) as well as a deluge of other royals. Maria and Michael's only child was born almost five years into their union. Grand Duke George Mikhailovich of Russia arrived on 13 March 1981 at Madrid. Grand Duchess Maria Vladmirovna and Grand Duke Michael Pavlovich separated in 1982. Their divorce became final in 1985. The grand duchess has never remarried. As a single mother, Grand Duchess Maria raised her son with the assistance of her parents. Once again, the four Romanovs formed a tight family unit. Grand Duke George also had regular visitation with his father Prince Franz Wilhelm (who reverted to his Prussian title after the divorce). In 1992, Grand Duchess Maria succeeded as the Head of the Imperial House of Romanov following the sudden death of her father. Since that time, the grand duchess has made more than seventy visits to Russia, carrying on the duties of her imperial ancestors and attempting to help her fellow Russians to revive the traditional foundations of the state and society. In her speeches and interviews, the Grand Duchess Maria of Russia repeatedly emphasizes that she is the representative of the traditions of legitimate Orthodox monarchy, but that under no circumstances does she wish monarchy to be imposed on the Russian people against their will.
About George's Father: Prince Franz Wilhelm of Prussia
 |
Prince Franz Wilhelm of Prussia with his son Grand Duke George (and his grand-dog Zhong). Photograph courtesy of the Russian Imperial Chancellery. |
 |
Grand Duke George with his parents Grand Duchess Maria of Russia and Prince Franz Wilhelm of Prussia as well as his stepmother Princess Nadia at the wedding of Hereditary Prince Ferdinand of Leiningen and Princess Viktoria Luise of Prussia, 2017. Photograph courtesy of the Russian Imperial Chancellery. |
 |
The Romanovs in Moscow, March 2020. Photograph courtesy of the Russian Imperial Chancellery. |
Grand Duke George's father is HRH Prince Franz Wilhelm of Prussia (b.Grünberg 3 September 1943; formerly His Imperial Highness Grand Duke Michael Pavlovich of Russia). Prince Franz Wilhelm of Prussia is the eldest surviving child of HRH Prince Karl Franz Joseph of Prussia (1916-1975) and HSH Princess Henriette of Schönaich-Carolath (1918-1972). Franz Wilhelm studied law and business administration at the University of Mainz and the University of Frankfurt am Main. The prince is a businessman. From 1976 until 1985, Prince Franz Wilhelm of Prussia was married to Grand Duchess Maria of Russia. In view of the fact that his wife would inherit the rights and duties of the Head of the Russian Imperial House, Prince Franz Wilhelm converted to Russian Orthodoxy before his wedding convert and took the name Michael Pavlovich. This was by mutual agreement and with the blessing of the then Head of the Russian Imperial House, Grand Duke Wladimir Kirillovich, and the then Head of the German Imperial and Prussian Royal House, Prince Louis Ferdinand of Prussia. In accordance with the marriage contract, the groom agreed to raise any children from his marriage to Grand Duchess Maria of Russia in the Orthodox faith and as members of the Russian Imperial House. Grand Duke Michael and Grand Duchess Maria had one child, Grand Duke George (b.1981). Prince Franz-Wilhelm gave up the title of Grand Duke of Russia when he and Grand Duchess Maria divorced in 1985, but the prince remains a practicing member of the Russian Orthodox Church. Prince Franz Wilhelm of Prussia and his wife Princess Nadia (née Nour;
the couple married in 2019) live in Potsdam. Accompanied by his wife, Prince Franz Wilhelm visited Russia for the first time in March 2020, to celebrate the birthday of his son, Grand Duke George of Russia. Prince Franz Wilhelm attended the Divine Liturgy and took Holy Communion in the Church of the Dormition of the Mother of God in the village of Uspenskoe, in the Moscow Region. The prince then attended an intercessory prayer service for the health of this son, and a requiem service for Emperor Alexander III in the Novospassky Monastery in Moscow, where he paid his respects to the ancestors of the House of Romanov.
More on the Fiancée: Nob. Rebecca Virginia Bettarini
 |
Nob. Rebecca Virginia Bettarini. Photograph courtesy of the Russian Imperial Chancellery. |
 |
The newly engaged couple. Photograph courtesy of the Russian Imperial Chancellery. |
 |
Rebecca and George. Photograph courtesy of the Russian Imperial Chancellery. |
Nob. Rebecca Virginia Bettarini was born at Rome on 18 May 1982 as the daughter and only child of His Excellency Ambassador Nob. Roberto Bettarini and his wife Carla Virginia Cacciatore. Rebecca spent her first five years of life with her parents in Paris and then lived a year in Venice, before the family moved to Baghdad, where she began elementary school in 1988. She returned to Rome with her mother in August 1991 when the Iraqi army invaded Kuwait. Rebecca's father was at the time the chargé d’affaires at the Italian Embassy in Iraq, and Mr. Bettarini remained in Baghdad until January 1992 to help evacuate Italian nationals and to close the Italian embassy. From 1991 to 1993, Rebecca attended schools in Rome. In June 1993, following the appointment of her father as the Italian Consul General in Venezuela with jurisdiction over the Caribbean, the Bettarini family moved to Caracas for four years. In the Venezuelan capital, Rebecca attended the Agustin Codazzi Bilingual Institute.
In 1996, the Bettarini family moved to Brussels, where Rebecca attended the European School, where she received instruction in French, English, Spanish and Italian. During her years in Brussels, Rebecca played a number of roles in various productions of the theatrical company "Il Cerchio Magico." The proceeds from these productions supported the charitable activities of the VAI Foundation (Italian Volunteers Assistance), of which her mother, Carla Virginia Bettarini, was an active and leading member. The VAI Foundation supports Italian patients undergoing liver transplant surgery in Belgium, and also provides support to their families.
After obtaining her European School diploma in Brussels in 2000, Rebecca Bettarini returned to Rome to study political science, with an emphasis on international and European studies, at Luiss Guido Carli University (Libera Università Internazionale degli Studi Sociali Guido Carli). She graduated in November 2004, having written a thesis entitled "Trade of Agricultural Products and the Rules of the World Trade Organization (WTO)."
After graduation, Rebecca obtained a master’s degree, with an emphasis on European law and international law with a specialisation in the law of armed conflict, as well as the laws governing the World Trade Organization and international trade disputes in the World Trade Organization’s DBS (Dispute Settlement Body). During these years in Rome, Rebecca served as a volunteer of the Sovereign Military Order of Malta, distributing food and basic necessities every Saturday morning to those in need. She also became an active member of the Association of Italian Historic Houses (Associazione Dimore Storiche Italiane, or ADSI), which organises international events to promote and preserve Italy’s historical heritage by working collaboratively with other European historical and preservation associations dedicated to the same purpose. Rebecca Bettarini also obtained a master’s degree in ceremonial and international protocol.
In March 2005, Rebecca was hired by
Finmeccanica, an Italian defense contractor, where she initially handled event management for the Farnborough international airshow in England, organizing and receiving official government delegations to the airshow. In December 2005, she transferred to the company’s institutional relations department, where she was in charge of analyzing disputes in the aviation sector presented to the World Trade Organization, in particular cases under DS316 (Measures Affecting Trade in Large Civil Aircraft) and DS353 (the formal complaint lodged in 2006 by the European Union over alleged U.S. government subsidies to Boeing). Rebecca Bettarini also drafted a detailed analysis of the effects of changes in European policies on the company’s defense research and development division.
In 2010, she transferred to the Finmeccanica office in Brussels, where she was accredited as a lobbyist in the institutions of the European Union. She contributed to an analysis of the evolution of the European Galileo, Copernicus, Earth Observation and Navigation System programs, and she participated in several working groups, including the ASD (Aerospace and Defense Industry Association), the Kangaroo Group, the Steering Group, and other lobbying groups charged with negotiating the priority of companies in the aerospace sector of European institutions. She also dealt with the Public Regulated Services of the Galileo Program, as well of the Space Situational Awareness project, and took part in meetings for the drafting of the International Code of Conduct on the Use of Outer Space, and participated in negotiations on the issue of space pollution (space debris). Rebecca Virginia Bettarini worked as an impact analyst on the negotiations for the TTIP (Transatlantic Trade Investment Partnership) and TAFT (Transatlantic Free Trade) agreements.
Rebecca Bettarini traveled to Russia for the first time in 2009, visiting St. Petersburg with her father. For ten years she has provided constant support to Grand Duke George in his many cultural and charitable activities. Rebecca's father, Ambassador Roberto Bettarini, provided significant support for the construction of the
Orthodox Church of St. Catherine in Rome. For his assistance to the Russian Orthodox Church and his efforts to develop and strengthen relations between Russia and Italy, the Head of the Imperial House of Russia, Grand Duchess Maria of Russia, made him a Knight of the
Imperial Order of St. Anna First Class, an award which carries with it membership of the historical hereditary nobility of the Russian Empire.
In 2017, Rebecca Bettarini left Finmeccanica to become the Director of the Russian Imperial Foundation, which was founded by Grand Duke George of Russia and which enjoys the patronage of his mother Grand Duchess Maria. Also in 2017, Rebecca founded Carré, a consulting and management company that works mainly with European clients. In 2019, in recognition of her charity work in Russia and her assistance to humanitarian efforts between Russia and Europe, the Head of the Imperial House of Russia, Grand Duchess Maria of Russia, made Rebecca Virginia Bettarini a dame of the
Imperial Order of the Holy Great Martyr Anastasia the Alleviatrix of Captives. In addition, in recognition of her charitable activity, HRH Prince Carlos of Bourbon-Two Sicilies, Duke of Calabria, awarded Rebecca Virginia Bettarini the Sacred Military Constantinian Order of St. George.
Since 2019 Rebecca Virginia Bettarini has lived in Moscow, where she directs the activities of the Russian Imperial Foundation and the Carré company, and where she continues her to keenly study the Russian language and culture. Rebecca is fluent in French, English, Spanish, Italian, and Portuguese and has become increasingly proficient in Russian. She enjoys riding horses and writing fiction set in countries where she has lived. Bettarini's debut novel, Beauty Queen: An International Thriller, is set in Venezuela and will be published by the British publishing house Europe Books in 2021 and distributed in English.
In 2019, Rebecca Virginia Bettarini began studying the teachings of the Orthodox faith under the direction of His Eminence Archbishop Kyrill of San Francisco and Western America. On 12 July 2020, on the Feast of the Holy Apostles Peter and Paul, she converted to Russian Orthodoxy in the presence of His Eminence Metropolitan Varsonofy of St. Petersburg. Rebecca Virginia Bettarini was received into the Orthodox Church with the name Victoria Romanovna, in honour of the Holy Martyr Victoria of Rome, and in memory of Grand Duchess Victoria Feodorovna. The ceremony took place in the Ss. Peter and Paul Cathedral in St. Petersburg, which is the mausoleum of the Romanov dynasty.
About Rebecca's Father: His Excellency Ambassador Nob. Roberto Bettarini
 |
His Excellency Ambassador Roberto Bettarini. Photograph courtesy of the Russian Imperial Chancellery. |
Rebecca's father Roberto Amedeo Simeone Bettarini was born at Taranto on 5 May 1947. He moved with his family to Somalia following his father Aldo, an officer in the Italian Navy. On his return to Italy, Roberto continued his classical studies and graduated with a law degree from the La Sapienza University of Rome. After a brief time with the Fornari law firm of Rome, Roberto Bettarini completed the diplomatic training course at the SIOI (Italian Society for International Organizations).
In 1975, Mr. Bettarini entered into a diplomatic career with the Ministry of Foreign Affairs, where until 1977 he served in the ceremonial of the Republic and the General Directorate for Italians Abroad.
In 1977, Roberto Bettarini was assigned to the Italian embassy at Kinshasa in Zaire as first secretary and chargé d’affaires. Following the attempted insurrection in the Shaba region and the subsequent risks to the Italian community of Lubumbashi and Kolvezi, on the instruction of the Foreign Ministry, in 1977 Roberto Bettarini organized the evacuation of over 500 Italian citizens from Zaire through an airlift of an Italian Air Force C-130. In 1979, following the war between Tanzania and Uganda, on the instructions of the Ministry of Foreign Affairs, Mr. Bettarini carried out a month-long mission along the border that separates Zaire and Uganda, in search of over 100 Comboni Fathers who fled to the Zairean territory and ensured their safe return to Italy.
In October 1979, Roberto Bettarini was assigned to the Tehran office with the task of opening the Italian consulate to protect over 7,000 Italian technicians who worked in Iran largely at the port of Bandar Abbas, in the south of Iran. The opening of a consulate was made necessary following the fall of the Shah and the arrival of Ayatollah Komeini, who had promulgated certain laws after the Islamic revolution and decided to block the works of the oil port of Bandar Abbas, in which more than 5,000 Italian workers were engaged by the Impregilo consortium. Following the Iranian occupation of the US embassy in Tehran in November 1979, and the taking of fifty-two diplomatic hostages, on the instruction of the Ministry and with the collaboration of the Consulate General of the Soviet Union in Tehran, Mr. Bettarini worked to organize the evacuation of Italian citizens across the border via the Caspian Sea directly into the Soviet Union through safe conduct passes issued by the Soviet Consulate. Once in the USSR, Bettarini's Italian compatriots were transferred to Baku by the authorities, from where they returned to Italy.
In 1981, Roberto Bettarini was assigned to the Italian headquarters of the OECD in Paris as deputy officer of the head of mission, responsible for the energy committee, budget management, and Italian personnel at the organization, as well as overseeing relations with COCOM member countries. From 1985 until June 1986 he was assigned to the Directorate General for Development Cooperation as deputy head of office, where he was responsible for the cooperation programs of the Central Technical Union for investments in Africa, the Middle East and Latin America. From June 1986 to July 1987, he held the position of deputy head of legation for the organisation of the G7 in Venice, where he was responsible for relations with the delegations of the participating countries, management of the press room and contacts with Italian and local administrations involved in the preparation. From Autumn 1987 until June 1988, he was Head of Secretariat of the Director General of Development Cooperation with the task, among other things, of managing the personnel of the Directorate General and preparing the documentation relating to the most important cooperation projects in Italy.
In July 1988, Roberto Bettarini was transferred to the Baghdad office as deputy officer of the head of mission with the function of Head of political, economic, commercial and cultural relations with local authorities in conjunction with Italian companies operating in Iraq in the areas of energy, construction, and public works. In August 1990, following the Iraqi invasion of Kuwait, in his capacity of business officer, and with Italy being president of the European Union, Mr. Bettarini directed and coordinated the meetings of the heads of mission of the European Union and extending the invitation also to his American colleague Wilson and to that of the USSR Kalugin to exchange information on the strategy operated by Saddam Hussein and the Iraqi government in Kuwait. Following the Iraqi government's decision to detain in Iraq and Kuwait the citizens of Western countries who had strongly condemned the Iraqi intervention in Kuwait as hostages at the UN Security Council, Roberto Bettarini worked to protect the status of over 600 Italian technicians then in Iraq and Kuwait: these workers were guaranteed full diplomatic and consular protection until the end of December 1990, when they were able to leave the country definitively with state flights organized by Alitalia. In January 1991, following the start of the Gulf War, the Desert Storm international coalition for the liberation of Kuwait, Roberto Bettarini was recalled to Rome after having closed and sealed the Italian embassy in Iraq and destroyed all the documentation contained therein.
From February 1991 until June 1993, Robert Bettarini was assigned to the press service of the Minister for Foreign Affairs with the position of head of secretariat responsible for relations with the Italian press. In June 1992, Bettarini was responsible for organizing the press service of the extraordinary NATO summit held in Rome.
In June 1993, Mr. Bettarini was assigned to the Consulate General of Italy in Caracas, Venezuela, with the function of Consul General and jurisdiction over the whole of Venezuela and the Caribbean area where over 600,000 Italians lived. In this role, he organised the state visit of the President of the Republic Oscar Luigi Scalfaro to Venezuela.
In October 2006, Roberto Bettarini was appointed the Ambassador of Italy to Luxembourg by the Prodi government, with the task of maintaining and consolidating relations with the European Court of Justice, the European Investment Bank, the European Court of Auditors, as well as providing assistance to the Italian government ministers who participated in meetings of the European Union. In Luxembourg, Mr. Bettarini sought to develop economic and commercial relations between Italy and the Luxembourgish government. In 2009, Ambassador Bettarini organised the first official visit of the President of the Italian Republic, Giorgio Napolitano, to the Grand Duchy of Luxembourg.
In June 2010, Roberto Bettarini was appointed the Ambassador of Italy to Belgium. Ambassador Bettarini retired on 31 December 2012.
From March 2013 to October 2014, Ambassador Bettarini served as a special advisor for international relations to the European Commissioner for Industry, Antonio Tajani. Based in Brussels, Mr. Bettarini coordinated projects in Russia, Argentina, Finland, Portugal, Spain, France, Romania, and Germany.
Ambassador Roberto Bettarini has received the following orders due to his service: Order of Merit of Luxembourg; Grand Cross Order of Merit of the Italian Republic; Grand Officer Order of Francisco de Miranda, Commander (Venezuela); Order of the Leopard of Zaire; Imperial Order of St. Anna, Knight First Class (Russian Imperial House).
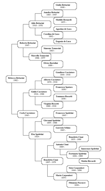
The Genealogy of the Bettarini Family
 |
| The Bettarini Coat of Arms. |
 |
Amedeo Bettarini and his wife Carolina de Luca photographed with their children, circa 1918. Rebecca Bettarini's paternal grandfather Aldo, the eldest child, is shown between his sister and brother. |
First Generation
1. Nob. Rebecca Virginia (Victoria Romanovna) Bettarini (b.Rome 18 May 1982)
Second Generation
2. HE Ambassador Nob. Roberto Amedeo Simeone Bettarini (b.Taranto 5 May 1947)
married at Kinshasa, Congo on 13 August 1977
3. Carla Virginia Cacciatore (b.Rome 30 August 1945)
Third Generation
4. Aldo Giulio Icilio Bettarini (Rome 14 April 1910-Rome 10 December 1976)
married at Rome on 16 February 1939
5. Marcella Tomassini (Rome 27 June 1908-Rome 1977)
6. Giulio Cacciatore (Melito Porto Salvo, Reggio di Calabria 2 June 1916-Rome 14 October 1988)
married at Rome on 10 November 1944
7. Elsa Spoletini (b.Rome 25 March 1924)
Fourth Generation
8. Amedeo Angiolo Giuseppe Bettarini (Poggibonsi 21 October 1883-Rome 23 December 1947)
married at Rome on 3 February 1910
9. Carolina de Luca (Rome 14 October 1892-)
10. Simeone Tomassini (1863-)
married
11. Elvira Bartolini (1880-)
12. Alberto Cacciatore (Polistena, Reggio di Calabria 1874-Villa San Giovanni, Reggio di Calabria 5 November 1918)
married
13. Virginia Rossetti (San Procopio, Reggio di Calabria 1890-)
14. Giovanni Crisostomo Spoletini (Bellegra 4 May 1895-Rome 29 April 1988)
married at Bellegra on 18 December 1919
15. Benedetta Regina Maria Ciani (Bellegra 21 July 1897-Rome 10 February 1979)
 |
| The family tree of Rebecca Virginia Bettarini. |
+++++++
 |
George and Victoria, Moscow, 2020. Photograph courtesy of the Russian Imperial Chancellery. |
We send our warmest congratulations to the couple and their families on this most joyous occasion!
No comments:
Post a Comment